Cancer Research UK

Events Management Portal Design

Research | UX Architecture | Service Design | UI Design


Summary

Created an entirely bespoke portal for internal teams to register and manage event registrations.

 

Who ARE THE USERS

Supporter Services at Cancer Research UK play a vital role in helping fundraisers who take part in the charity’s events. They ensure supporters feel informed, supported, and confident throughout their fundraising journey.

WhY ARE WE DoING THIS?

The organisation was transitioning from a legacy system to Salesforce as its core CRM. While Salesforce offered powerful capabilities, it could not replicate several essential workflows that Supporter Services relied on. This created significant gaps that needed to be addressed to maintain service quality and operational continuity.

What ARE WE DOING?

My brief was to design a bespoke system that would enable Supporter Services to carry out their event management tasks seamlessly during and after the transition, without disrupting the business or compromising supporter experience.

 

Process

This was, as many such transformation and migration projects are, a messy non-linear process. Requirements were undefined, deadlines loomed and processes were not fully aligned. This was also not a product that was led by product, it was a system migration project led by technical decisions. As a result, I needed to design the leanest possible version of a product when we didn’t quite know all that it needed to do and how viable that was, while minimising business risk and supporting our staff and supporters at the end. It was a challenge but one that we relished.

This case study shares the processes I used to get to the final solution an while in hindsight I can share in a linear way, it was anything but linear with a much leaner, more iterative, untangling process which moved between the different phases multiple times throughout.

Understand

Contextual enquiry, observation, stakeholder interviews

To fully understand what we were building and for whom, we needed to understand what our users, in this case supporter services and operational teams, were doing righ now, how they were using the systems, what their workarounds were, what their challenges were and what potential opportunites were. We observed, took notes and created proto personas to ensure we were meeting the right needs in the right way. We then mapped our supporters journey alongside the supporter services journey to be clear where the biggest potential challenges and opportunities might be and to help us fully understand the process. Meanwhile, I brought in a service designer to create a service blueprint that would help untangle some of the systems and processes that sat beneath the journey.

Define

Assumptions mapping, identify pain points and technical constraints

Simultaneously to understanding the users, with the complexity of the project and the various intertwined systems meant that balancing user stories with the feasibility of the systems, tight deadlines and lots of legacy systems and processes. I worked with our business analyst, developers and solution architects to fully understand where the constraints and opportunities might be while organising jobs-to-done workshops with stakeholders and product leads to understand the core functionality needed.

Develop

Concept design, ideation workshops, co-design, adapting the design system

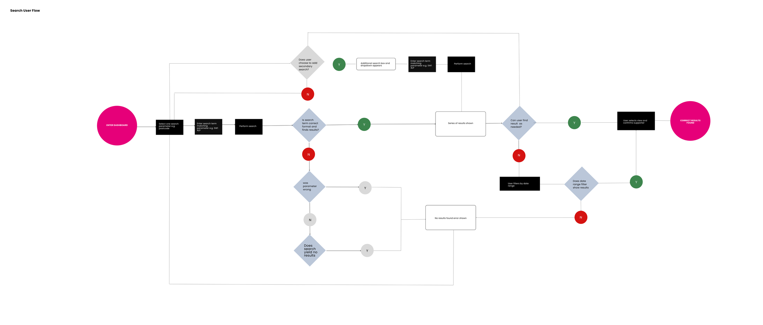
Very early on the process I created concept designs from the perspective of what our users needed to do, to help conversations around what processes were needed and to fully understand the constraints. Once clearer on requirements, needs and constraints, I co-created further designs with supporter services to understand their mental models and help create a search dashboard for event registrations that would meet their needs and be feasible.

I was also using our newly created design system, but with a number of layouts and components not yet built I created new components which aligned but could form the basis for future internal dashboards and potentially future customer-facing accounts. I worked closely with our Design System Lead and developers.

Co-design workshop with supporter services

Early design reviews with tech

Delivery

Usability testing, Feature PRioritisation, DEV Handover, agile Methodology

While expert users and stakeholders had been part of the whole design process, I needed to ensure that new users who would be dealing with huge organisational change at the time, could understand the system without too much hand holding and training.

New temporary joiners regularly joined the team and would be under high pressure, talking to supporters, navigating other complex systems and my goal was to ensure the system we were building would not add to their stress levels so I tested the designs, iterated the designs where needed and added other future improvements to our backlog.

Continuous Improvement

Feedback methodology, fast-follows, contextual enquiry post-launch

Once supporter services start using the portal alongside Salesforce and other systems, we will observe and iterate, to ensure the system is meeting their needs and is as efficient as it needs to be. I plan to prioritise future features using kano studies and qualitative feedback.